跳到主要內容區塊 定位點
定位點

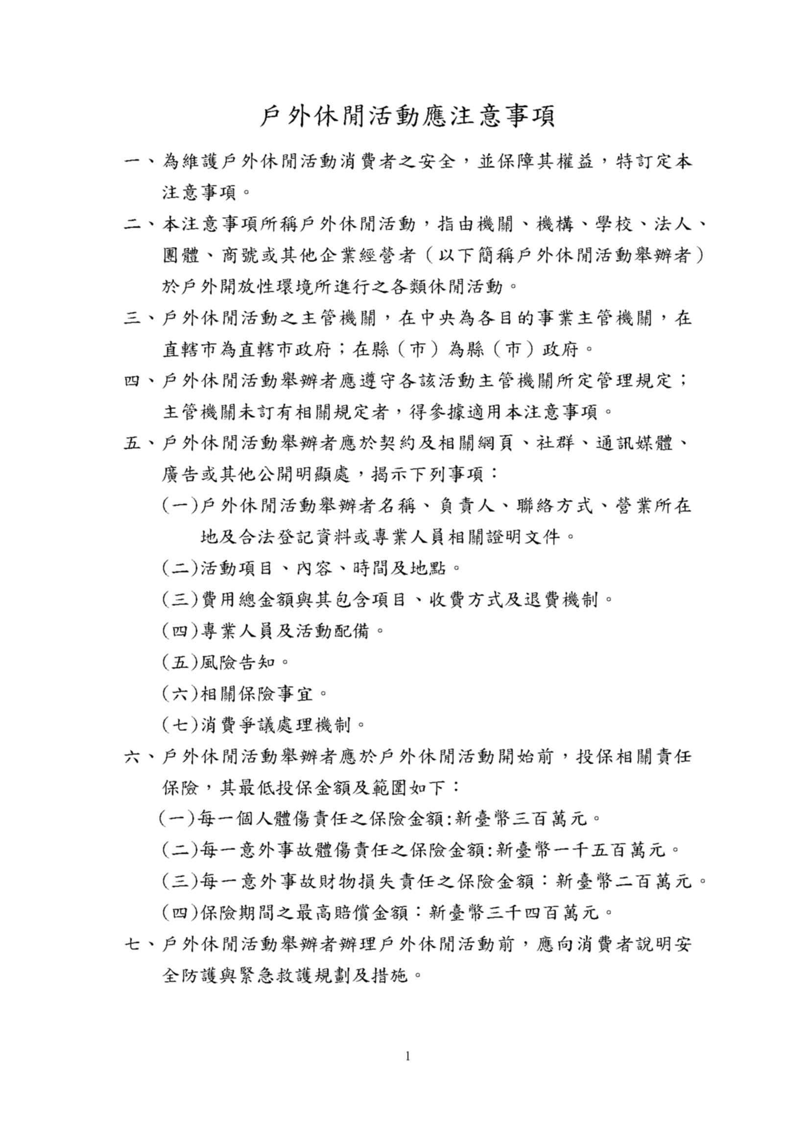
戶外休閒活動應注意事項

更新:2023-09-06

1239

訊息內容

依行政院消費者保護會第77次會議決議,研訂戶外休閒活動通案性之消費者保護規範,並經行政院消費者保護會第82次會議提案通過。爰觀光局交通部函請各活動主管機關參據旨揭注意事項,滾動檢討相關消保規範,另就較具高風險戶外活動本權責適時評估研訂定型化契約應記載及不得記載事項或相關規範,並向各類型戶外休閒活動舉辦者宣導,以促請業者採取自律原則並落實相關規定;倘有舉辦露營活動,請遵守該注意事項相關規範。詳細內容請參考下方附件檔案。

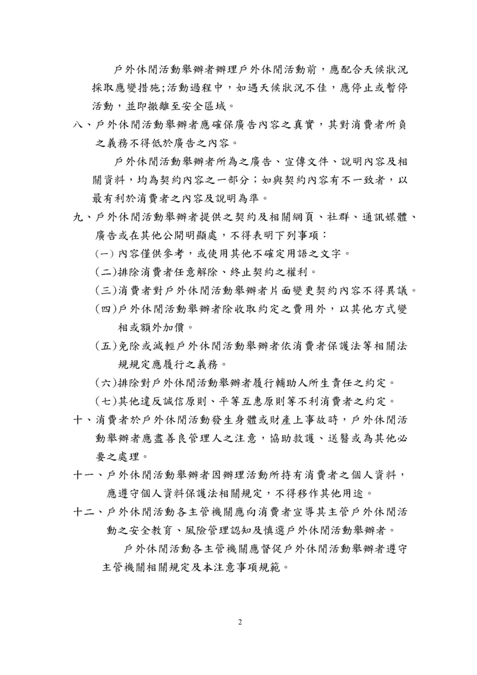
戶外休閒活動應注意事項-條文_1

戶外休閒活動應注意事項-條文_2

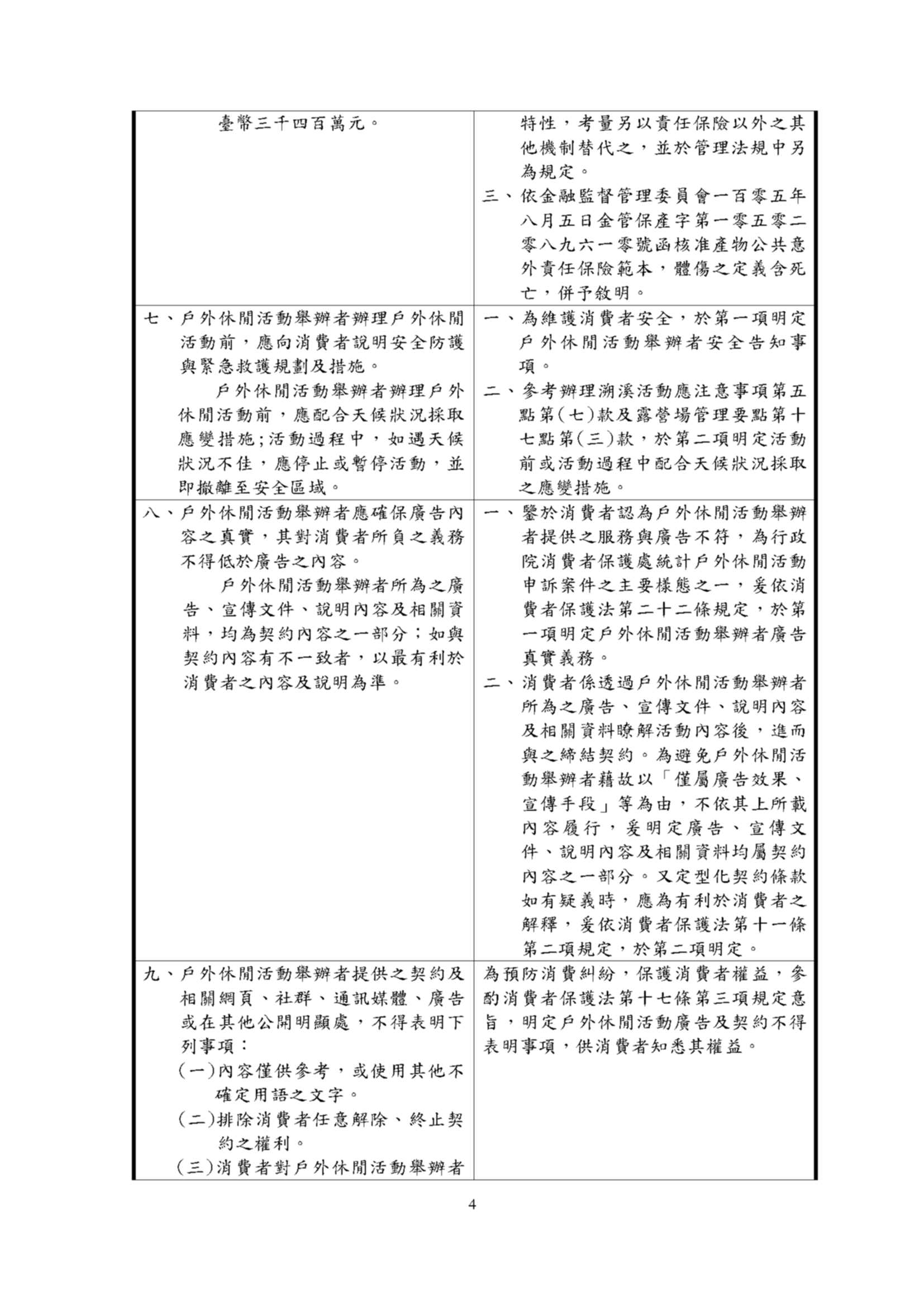
戶外休閒活動應注意事項-總說明_1

戶外休閒活動應注意事項-總說明_2

戶外休閒活動應注意事項-總說明_3

戶外休閒活動應注意事項-總說明_4

戶外休閒活動應注意事項-總說明_5
 
 

附件檔案

相關照片

Top