定位點
主旨:預告修正「臺東縣鹿野高台起飛場與龍田降落場及泰平山起飛場禁止危害安全之行為」草案。
依據:行政程序法第一百五十一條第二項準用第一百五十四條第一項。
公告事項: 



預告修正「臺東縣鹿野高台起飛場與龍田降落場及泰平山起飛場禁止危害安全之行為」草案
更新:2023-10-13
975
訊息內容
交通部觀光署花東縱谷國家風景區管理處 公告
主旨:預告修正「臺東縣鹿野高台起飛場與龍田降落場及泰平山起飛場禁止危害安全之行為」草案。
依據:行政程序法第一百五十一條第二項準用第一百五十四條第一項。
公告事項:
一、修正機關:交通部觀光署花東縱谷國家風景區管理處。
二、修正依據:發展觀光條例第六十四條第二項。
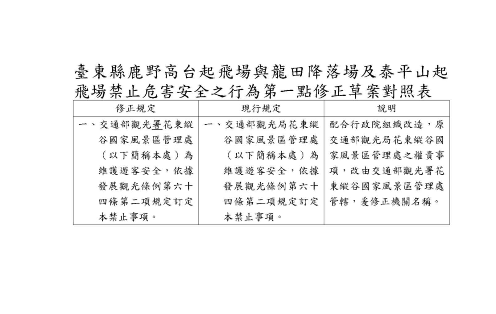
三、「臺東縣鹿野高台起飛場與龍田降落場及泰平山起飛場禁止危害安全之行為」修正草案如附件。本案另載於本處全球資訊網站(網址:https://www.erv-nsa.gov.tw/)「行政資訊網」網頁。
四、對於本公告內容有任何意見或修正建議者,請於本公告刊登公報之次日起六十日內,向本處陳述意見或洽詢:
二、修正依據:發展觀光條例第六十四條第二項。
三、「臺東縣鹿野高台起飛場與龍田降落場及泰平山起飛場禁止危害安全之行為」修正草案如附件。本案另載於本處全球資訊網站(網址:https://www.erv-nsa.gov.tw/)「行政資訊網」網頁。
四、對於本公告內容有任何意見或修正建議者,請於本公告刊登公報之次日起六十日內,向本處陳述意見或洽詢:
(一)承辦單位:交通部觀光署花東縱谷國家風景區管理處管理科。
(二)地址:花蓮縣瑞穗鄉鶴岡村17鄰興鶴路2段168號。
(三)電話:03-8875306#657。
(四)傳真:03-8875358。
(五)電子郵件:erv502-erv@tad.gov.tw。
(二)地址:花蓮縣瑞穗鄉鶴岡村17鄰興鶴路2段168號。
(三)電話:03-8875306#657。
(四)傳真:03-8875358。
(五)電子郵件:erv502-erv@tad.gov.tw。
